电子信息争鸣讲坛第七期-学习笔记
今天导师突然发了个链接,说可以学习这里的文章写法
第一遍我粗略的看了一下,感觉不是密码学相关的,又时代久远(2023年年底),故而简略看了看就去干别的了
今天导师问有没有人学习这个,并且总结汇报,然后我意识到这个视频的重要性。故而在学习的同时写篇博文总结一下,旨在橙味写文章糕守~

密态计算技术:最难也是最重要
本讲座的主要内容针对机密计算(也就是第一个)
机密计算:提供硬件级别的系统隔离以保证数据安全
~
看了半天,感觉确实不是密码学的,确实完全是关于机密计算的,偏硬件,值得学习的应当在于其逻辑
机密计算我真看不懂它是干啥的,我是硬件低手,下面我尽量带入密码学的角度来讲解一下如何做PPT

报告分为三个部分:机密计算是什么,现在怎么样,将来怎么样
是什么?

先介绍,机密计算很重要。符合国家战略和法律法规需求等等等等,很像写可修订区块链,讲GDPR云云

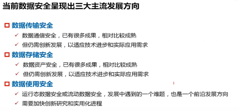
然后是三大主流方向,顺着研究背景的内容,把数据安全这个问题进行拆解,分成传输存储使用三个部分,这三者缺一不可

然后讲三个部分中,数据使用是最薄弱的,而这次分享的核心——机密计算,就是数据应用部分的。也是为了引入主题做铺垫(有一说一,第一遍看的时候真没看出来)

很顺利的引到了机密计算,并对比了其它方向(其它几个好多老熟人哇)
模仿着的,写同态和MPC都可以用前面几张PPT类似的思维,就在这张PPT把想写的移动到第一位

这一页正式介绍了机密计算的定义,但是不是直接说定义是什么(这样的话很枯燥,这一页的东西也会少很多),而是对比了各个机构对机密计算的定义,最后介绍笔者怎么想的
这种写法的普适性很强,感觉无论写什么都可以套用

上一页是下定义,那么这一页是介绍了机密加密的特征
这个“墙壁”很好的标明了机密计算做了什么,加上旁边的注解,还有芯片的logo,让大家都知道是基于硬件的安全保证,构成这样一个TEE
这个构图值得学习,如果写同态的话,可以把图片替换成密态计算的流程,右下方改成同态的特点

对比了类似的概念,直接上了表格
先区分概念,后文交代三者的联系

这么好看的PPT我这辈子都做不出来(哭
这一页是对上一页的进一步说明,前面说区别,这页说关联,是层层递进的,里面还有举了很多具体的算法的概念,最终共同服务于数据安全(这几个大小配色也搭配的很好)
大同行基本上能知道机密计算是个什么东西了,定位是在隐私计算和可信计算中间

又一页进一步补充说明关联,院士讲这一页的时候没有过多赘述,点了一下硬件基础(第一个)和隐私性(最后一个)就下一页了



画了一个时间轴,将发展历程,这种写法在可修订区块链和同态加密都可以用哇
上面的时间轴不变,下面讲不同阶段
现在怎么样?(发展现状)

直接上一张大图,介绍了各个架构部署机密计算的技术路线
这种图基本没人会去细看,其目的旨在说明自己的对比结论是翔实可靠的


直接蹦出来这张图,告诉观众结论
效仿的话,直接列一张对比的大表然后给观众结论即可,感觉其它方向都可以学
不过这个配色草率了点,不是很现代化~

体系结构,左侧是目标,右侧是指标,中间从下到上是从底层到应用
我完全想不到怎么做出这么好看的PPT~

交互过程,密码学里很常见


也是同一页,和上次那个把表格一样的弄法,先给观众看图,然后再给看字
这种弄法,基本上多数密码学算法交互流程都可以套用(科普向很强)

主要研究方向和内容,感觉基本上也是让观众看大字内容,小字不是很重要的
感觉可以改进,小字里也有很多关键部分,可以加黑

攻击手段,也是一分多的画法


然后这里介绍了一些架构,写法大致相同,可以模仿
都是多个点,一个点后面带出来具体介绍


好好看的图~
和上面很像,都是左侧一列右侧一列,中间是一大列多层级技术构成



将来怎么样?(发展趋势)




四大页PPT,虽然不是很华丽,但基本介绍了发展趋势
后面很长一段提问时间,不少也是围绕前景进行提问了
询问环节的专业性比较强(翻译:我听不懂),这里就不再赘述了
不过看起来这一块前景还不错嘞~感觉有点太硬了就是了
最后还有一点令我比较泪目:院士的电脑居然还是传统的win7,用我叫不上来名字的Office版本

天黑了,回宿舍睡觉了,早睡早起,明天蓝桥杯加油~

.gif)
.gif)
.gif)
.gif)
.gif)
.gif)
.gif)
.gif)
.gif)
.gif)